Vi anbefaler at du alltid bruker siste versjon av nettleseren din.

Nasjonal behandlingstjeneste for rekonstruktiv dyp venekirurgi

Den nasjonale behandlingstjenesten tilbyr høyspesialiserte undersøkelser og behandling av pasienter med kroniske sår, smerter og hevelse på grunn av sykdomstilstander i det dype venøse systemet.

Nasjonal behandlingstjeneste for rekonstruktiv dyp venekirurgi – norsk venøs insuffisiens (NOVI) skal gi høyspesialisert behandling til pasienter med sykdom i det dype venøse systemet.

  • ICD-10-koder: I86.0, I86.3, I87.0 og I87,2.

Utredning og behandling av disse pasientene krever spesialisert kompetanse. Tjenesten er derfor sentralisert som en nasjonal behandlingstjeneste.

NOVI drives i samarbeid med alle karkirurgiske avdelinger i Norge og administreres av karavdelingen ved Oslo universitetssykehus, Aker.

Hvem er vi?

I Norge har Helsedepartementet opprettet en egen nasjonal tjeneste som skal tilby høyspesialisert utredning og behandling til pasienter med sykdom i dype vener (dyp venøs insuffisiens). NOVI er lokalisert ved Oslo universitetssykehus.

NOVI jobber tverrfaglig innen karkirurgi, fysiologi, radiologi, dermatologi og hematologi. Leder av tjenesten er Antonio Rosales, seksjonsoverlege, karkirurg ph.d.

Hva gj​ør vi?

NOVI utfører

  • høyspesialiserte undersøkelser
  • høyspesialisert kirurgisk behandling – for å reparere, erstatte og lage nye klaffer i dype vener
  • stent-behandling av tette dype vener

Les om "Sykdom i dype vener" på Helsenorge sine sider

Se mer utfyllende behandlingstekster under behandlinger.

Tilbudet forutsetter at annen behandling som kompresjon og behandling av overfladiske vener ikke har lyktes.

Forskning og utvikling

For å kunne tilby pasientene høy kvalitet og beste tilgjengelige undersøkelser og behandlinger, driver også NOVI forskning og utvikling innenfor feltet og samarbeider med internasjonale fagmiljøer og medisinsk industri. Det forskes fortløpende på både utredning og behandlingsmetoder innenfor fagfeltet. Vi ønsker å utvikle undersøkelsene slik at vi bedre kan bestemme hvem som vil ha nytte av behandling. Videre forsker vi på nye behandlingsmetoder som vil kunne hjelpe flere som hittil ikke har fått hjelp. Den nasjonale behandlingstjenesten for rekonstruktiv dyp venekirurgi ved Oslo universitetssykehus er internasjonalt anerkjent.

NOVI skal også veilede og spre kunnskap og kompetanse til helsetjenesten, andre tjenesteytere og brukere. Ta derfor gjerne kontakt med oss for mer informasjon.

Årsrapport

De nasjonale tjenestenes årlige rapporter er offentlige og ligger tilgjengelig på nett.

Les mer på eRapport

Hvilke pasienter skal jeg henvise og hva bør jeg undersøke før jeg henviser til karkirurg eller NOVI?

Dermatolog

  • Hvem: Pasienter med venøse leggsår, pigmentering eller venøs klaudikasjon.
  • Hva: Mistenk dyp venøs sykdom og henvis pasienten til nærmeste karkirurgisk poliklinikk for vurdering. Spesifiser gjerne at du mistenker posttrombotisk syndrom med obstruksjon eller reflux i dype eller overflatiske vener.

Hematolog

  • Hvem: Pasienter med mistanke om utvikling av posttrombotisk syndrom etter DVT.
  • Hva: Send henvisning til nærmeste karkirurgiske avdeling for kartlegging av klinikk.

Radiolog

  • Hvem: Pasienter med radiologiske funn forenlig med posttrombotisk syndrom og/eller reflux.
  • Hva: Send henvisning til nærmeste karkirurgiske avdeling for kartlegging av klinikk.

PS! Ved henvisning fra karkirurgisk klinikk til radiolog vil en ultralydundersøkelse med pasienten i stående stilling kunne gi svar på om det foreligger obstruksjon og/eller reflux. Venografi og indirekte CT venografi er gode undersøkelser. Protokoll for dette kan fåes ved henvendelse til NOVI. Dette kan tas lokalt og sendes til NOVI for tolkning hvis behov.

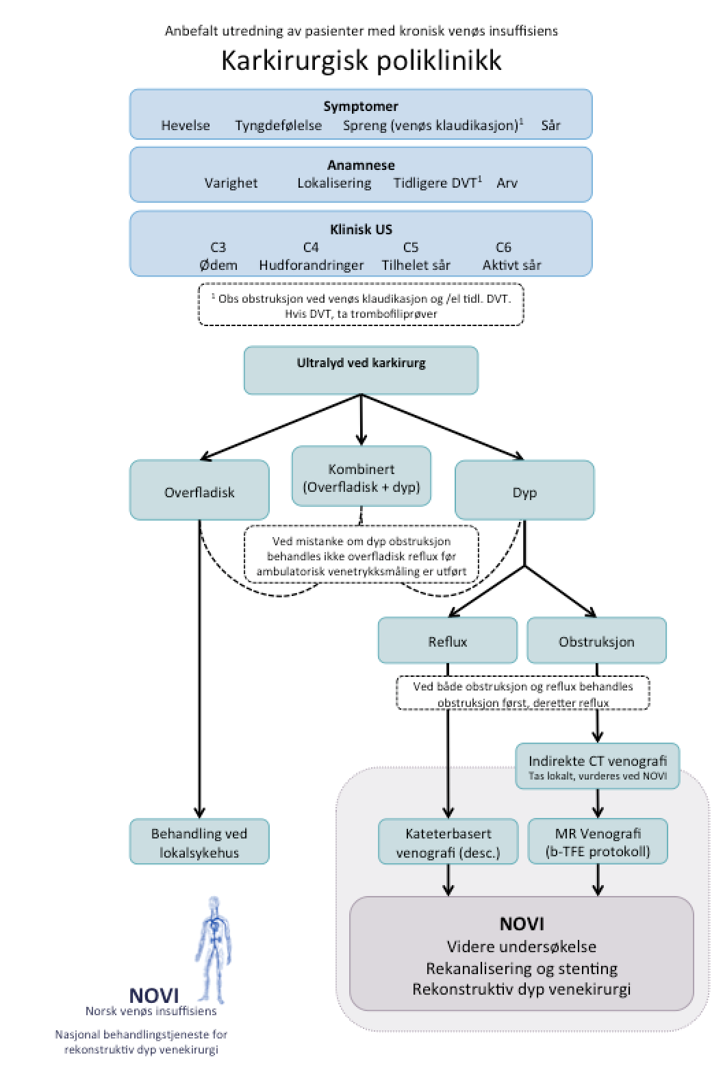
Foto av prosess for anbefalt utredning av pasienter med kronisk venøs insuffisiens
 

Karkirurg (Se flytskjema for utredning)

  • Hvem: Pasienter med venøse leggsår, pigmentering eller venøs klaudikasjon f.eks henvist fra dermatolog, hematolog eller radiolog.
  • Hva: Gjør en klinisk undersøkelse + ultralyd.​

Overfladiske vener behandles ved lokalsykehuset. OBS! Ved mistanke om dyp obstruksjon behandles ikke overfladisk reflux før ambulatorisk venetrykksmåling er utført (gjøres evt ved NOVI) .

Ved henvisning videre til NOVI: Opplysninger om symptomer, tidligere DVT eller kjent trombofili, funn (se CEAP klassifikasjon), ultralydfunn (obstruksjon/reflux - overfladisk/dyp) og evt andre rtg.undersøkelser (venografi/indirekte CT venografi)

Allerede ved henvisning til NOVI vil pasienten bli diskutert på vårt venebeslutningsmøte. Vi forsøker å få til koordinerte undersøkelser for pasienter med lang vei. Derfor er det viktig at henvisningen er god.

Henvisning til NOVI forutsetter at annen konvensjonell terapi som kompresjon og kirurgisk sanering av overflatisk/perforant insuffisiens ikke har lyktes. Ved spørsmål ta kontakt.

Send henvisninger til Oslo universitetssykehus til henvisningsmottaket

Sist oppdatert 26.05.2025